大島町役場(大島町開発総合センター含む。)は、昭和58年12月12日に完成してからおよそ40年が経過し、利用者から見ても、いたるところに老朽化の影が見えるようになりました。
そんな大島町役場の庁舎が建替え?に向けて動き出したようです。
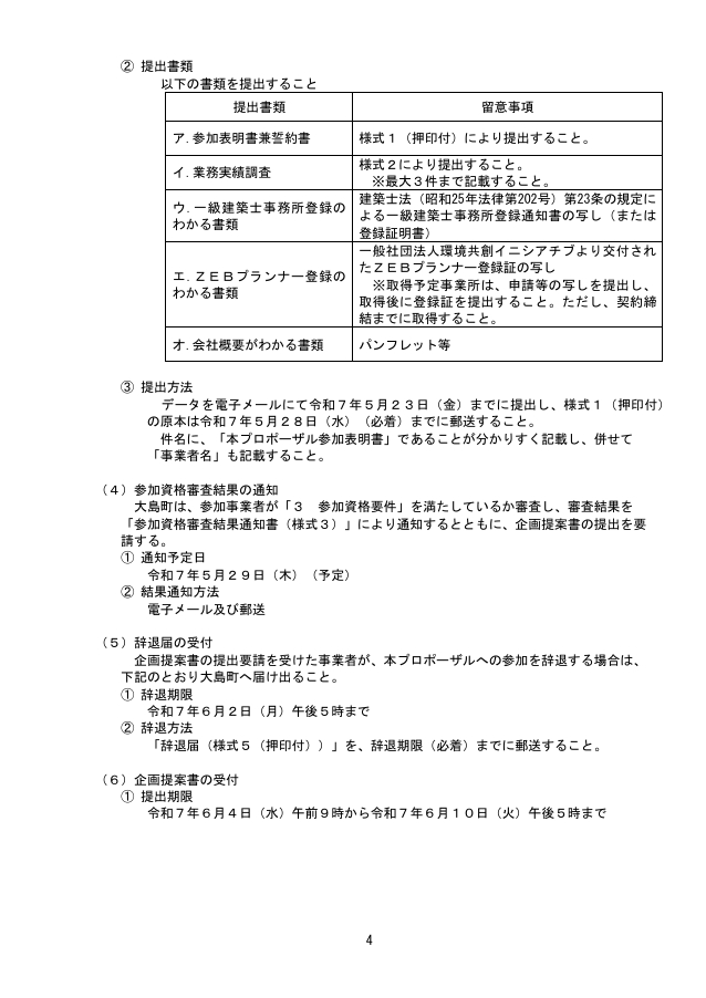
とても大事なことなので、ぜひ皆さんも継続的にチェックしてくださいね。
令和7年度(2025年度)
大島町役場・大島町開発総合センター施設整備基本計画策定等業務委託に係るプロポーザルの実施

「大島町役場・大島町開発総合センター施設整備基本計画策定等業務委託」公募型プロポーザル実施要領
(1)委託業務件名
大島町役場・大島町開発総合センター施設整備基本計画策定等業務委託
(2)履行期間
契約確定の日から令和8年3月31日
(3)委託業務内容
別紙「大島町役場・大島町開発総合センター施設整備基本計画策定等業務委託仕様書(案)」(以下、仕様書(案)という。)を参照。
(4)提案限度額
20,000,000円(税込)








「大島町役場・大島町開発総合センター施設整備基本計画策定等業務委託仕様書」(案)
・ポイントとしては、「比較検討する工事手法」が3つ挙げられていることです。
どの方法が採用されるか気になりますね。
①大規模改修工事
②現地建て替え工事
③移転建て替え工事





審査基準

審査結果




コメント
自主財源が25%しかない自治体なので、庁舎建て替えといっても、どうせ国や東京都に頼るんでしょ?
安易に国や都に寄生しないで、工夫・努力してあと20年くらいは使ってください。