令和7年度にリニューアルオープンした「海のふるさと村」ですが、本施設の管理運営業務を行う方の募集について、東京都HPに掲載されました。
もしよろしければ、この機会にチャレンジいかがでしょうか。
大島公園海のふるさと村の指定管理者の公募について(令和7年9月5日)
概要

募集期間
令和7年9月5日(金曜日)から同年10月17日(金曜日)まで
募集期間(説明会参加受付)
令和7年9月12日(金曜日)まで
環境局指定管理者募集要項















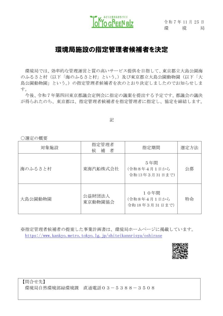
大島公園海のふるさと村の指定管理者候補者の決定について(令和7年11月25日)
概要
令和7年11月25日、東京都環境局が「東京都立大島公園海のふるさと村及び東京都立大島公園動物園の指定管理者候補者の決定について」とした内容を公表しました。

選定概要
【抜粋】
4 公募施設の選定理由(議事要旨)及び得点状況
(1)指定管理者候補者の名称
東海汽船株式会社
(2)選定理由(議事要旨)
ア 船舶利用・海のふるさと村宿泊をセットにした
島の魅力を堪能するツアーの企画等による利用者増が期待できる。
イ 都立大島公園椿園などの島内の観光施設や地元ジオガイド等と連携し、
海のふるさと村を活用した自然教室の実施などは、島の活性化につながる。
ウ 予約時のDXの推進やプラスチックの削減等環境配慮に係る取組を進めて欲しい。
(3)候補者の得点状況
(審査項目)(配点)(候補者の得点状況)
① 管理運営実績の程度(20点中12点)
② 業務に関する知識・経験の水準の程度(60点中42点)
③ 施設の効用の発揮と効率的な管理運営への取組(140点中113点)
④ 法令等を遵守した適切な管理運営に係る取組(60点中42点)
⑤ 利用者サービスの向上に係る取組(100点中61点)
⑥ 災害時及び緊急時の体制整備に係る取組(20点中14点)
合計(400点中284点)
(4)申請団体
東海汽船株式会社






指定管理者候補者が提案した事業計画書






















東海汽船株式会社 大島海のふるさと村指定管理事業部 キャンプ場運営スタッフの募集詳細
【募集詳細】正社員







コメント